日前,3003新葡官方网站合伙人、3003新葡康养事业部副总经理曹卓君,受邀参加在京举办的2025第二届中国适老康养产业发展大会,并做《适老康养产业的市场机会与未来图景》主题发言。 核心观点为:
▶▷ 适老康养产业已进入政策、人口、金融多重利好叠加的发展窗口期,60后新老年群体入市、银发经济纳入国家战略、养老金融成为重点领域,为产业发展提供了坚实支撑,且政策正从框架搭建向精细化落地推进。
▶▷ 当前适老康养产业存在两大突出痛点:一是产品同质化严重,助行类、护理类等产品多为中低门槛、千人一面的初级供给,选择单一;二是产品与服务割裂,多数老年人既需适老产品也需配套培训、维护等服务,但多数企业仍以卖产品为终点,导致“买了不用”“不会用”现象普遍,市场化盈利模式稀缺。
▶▷ 产业未来需向“产品精准化+服务配套化+场景生态化”转型,通过构建以用户为中心的一站式生态破局,同时需紧扣城市更新存量改造机遇、对接公共支付端、借助科技赋能,才能实现供需匹配与商业闭环。
01
市场现状:政策、需求与产业的三重变革
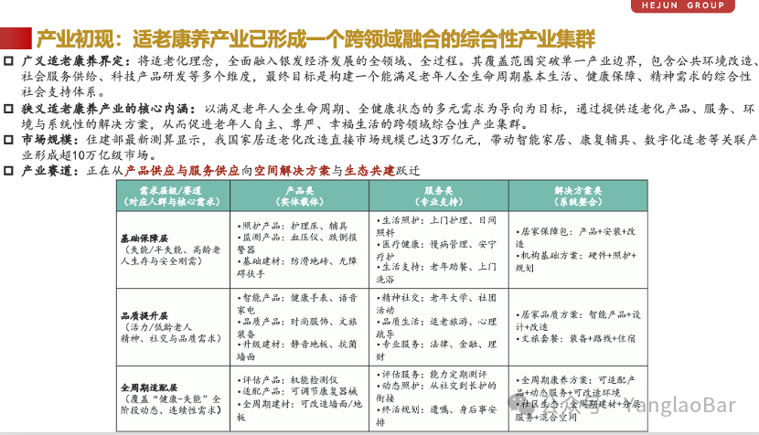
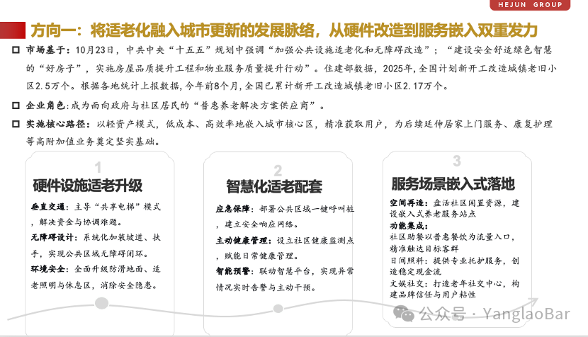
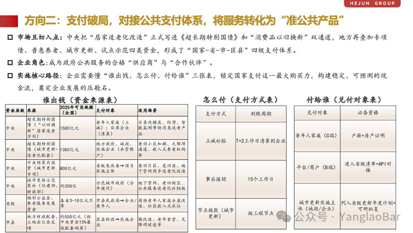
随着人口老龄化进程加速与政策红利持续释放,适老康养产业正迎来前所未有的发展契机。这一横跨产品、服务、空间与技术的综合性产业,既承载着亿万老年人对美好生活的向往,也孕育着万亿级的市场潜力。然而当前产业仍面临供需错配等突出问题,唯有找准方向、构建生态,才能真正激活市场活力,绘就适老康养的未来图景。 政策层面已完成从宏观框架到精准落地的转型。2016年25部门联合发布《关于推进老年宜居环境建设的指导意见》,从居住、出行等五大维度搭建起适老政策体系;2022年起,工信部等部门通过推广产品目录明确行业标准,避免盲目发展;2024年民政等24部门印发的相关措施,更是通过养老消费券等市场化手段,推动供需精准匹配,仅2025年10月就已发放超两亿元消费券。这一系列政策形成了从框架奠基到市场化运作、再到精细化执行的完整链条。 需求端呈现出“基数庞大+结构分化”的显著特征。截至2024年底,我国60岁及以上老年人口已达3.1亿,占总人口比例超22%,预计2030年将突破4亿,2035年进入重度老龄化阶段。更重要的是,老年群体的需求已不再单一,50+群体热衷文旅等文娱消费,60+追求生活便利,68+聚焦健康养生,77+则亟需护理服务,年龄每升8岁,核心需求便完成一次迭代,构成了多层次的市场需求图谱。 产业规模与边界持续拓展,已形成跨领域融合的产业集群。广义上,适老康养已融入银发经济全领域,涵盖公共环境改造、社会服务供给等多个维度;狭义上,聚焦老年人全生命周期需求的产品、服务与解决方案,构成了核心产业集群。住建部测算显示,仅居家适老化改造直接市场规模就达3万亿元,带动关联产业形成超10万亿级市场体量,产业赛道正从单一产品或服务向空间解决方案与生态共建跃迁。 与此同时,市场痛点也日益凸显。适老产品同质化严重,2025年1-4月助行类产品同比增长1032.1%,但多数产品“千品一面”,低水平重复供给造成“伪过剩”;产品与服务相互割裂,70%的老人既需要易用的AI产品,也需要配套使用培训,而智能坐便器等产品虽市场年均增长超30%,却缺乏与健康管理的深度整合,导致“买了不用”“不会用”的普遍现象。 02 破局之道:构建“一站式”适老康养新生态 产品创新:从“通用”到“精准”的价值重构 破解同质化难题的核心在于精准对接多元需求。老年群体并非单一整体,而是由活力老人、失能/半失能老人、认知障碍老人等构成的多元光谱,需要从健康状况、收入水平、居住环境、心理需求、数字素养五个维度构建精细化用户画像。在设计上,既要实现安全、易用的无障碍交互,又要通过家居化、时尚化的设计语言,减少“被标签化”的抵触感,实现功能与情感的平衡。 欧洲企业Etac的实践颇具启发。这家成立于1973年的企业,产品线覆盖各类老年群体,其移动式浴厕多功能椅自1999年上市以来畅销全球,凭借无焊接钢管结构、适配多种马桶的后背设计等细节,斩获德国红点奖。通过持续收集用户反馈,Etac将设备电池升级为五年续航的锂电池,优化电机维护周期,还开发了袜子辅助工具、厨房抓握工具等日常小辅具,单一产品就能实现上亿营收规模,印证了精准创新的市场价值。 服务延伸:从“卖货”到“帮客户用好货”的模式升级 适老产业的核心逻辑是“产品交付只是服务起点”。服务不应是附加项,而应成为产品核心功能的延续,通过“产品+服务”的组合,构建完整价值闭环。一方面要将复杂功能转化为专业服务,比如智能药盒的用药提醒功能可衍生出远程用药管理,适老家具的可调节结构可配套上门安装与空间规划服务;另一方面要将数据转化为洞察服务,睡眠监测床垫的数据可生成睡眠质量报告,活动传感器数据能实现异常行为预警。 瑞典家具企业Kinnarps的转型路径值得借鉴。这家欧洲最大的办公家具供应商,2015年将“全龄友好”纳入集团战略,通过收购护理家具品牌、成立创新实验室,为养老院、失智照护单元等场景提供“空间+家具+流程”一体化方案。其核心优势在于打通了从需求分析、设计、物流安装到后期维护的全链条服务,让客户无需分散采购,真正实现“省心省力”,完成了从产品制造商到解决方案服务商的跨越。 场景深耕:从“销售产品”到“定义生活方式”的生态构建 场景化是降低用户决策成本、提升消费转化的关键。应围绕核心诉求,将产品、安装、维护等打包为“开箱即用”的场景服务包,打造“交钥匙”工程,让用户从“买产品”转变为“选择理想生活方式”。同时要打破专业卖场的局限,将体验点前置到社区、健康中心等高频生活空间,实现“所见即所得”的场景渗透。 北美家居零售巨头Lowe’s的战略堪称典范。作为年销售额超830亿美元的企业,Lowe’s以“全屋解决方案”为核心定位,产品涵盖防滑地板、无障碍扶手等适老品类,通过独立承包商提供安装服务,2024年安装服务占总销售的5%,售后保护计划收入达12.68亿美元。其门店设有专业适老顾问,线上AI助手可提供改造建议,还与美国退休人员协会合作开展员工培训,精准对接50岁以上群体的改造需求,成功从“卖建材”升级为“定义适老化生活方式”。 03 未来方向:十五五期间的三大发展路径 嵌入城市更新:把握存量改造的政策红利 “十五五”规划明确强调“加强公共设施适老化和无障碍改造”,2025年全国计划新开工改造城镇老旧小区2.5万个,前8个月已开工2.17万个。这些老旧小区普遍存在无电梯、缺扶手、地面防滑不足等问题,为适老产业提供了广阔空间。企业应转型为“普惠养老解决方案供应商”,以轻资产模式嵌入城市核心区,通过盘活社区闲置资源建设嵌入式养老服务站点,以助餐、日间照料、文娱社交等服务为入口,对接后续居家上门、康复护理等高附加值业务。 支付破局:对接公共支付体系的稳定现金流 中央将居家适老化改造纳入超长期特别国债和“消费品以旧换新”通道,地方叠加专项债、普惠养老等资金,形成“国家-省-市-区县”四级支付体系。2025年全国可用规模中,仅中央层面的超长期特别国债相关资金就达2850亿元,省级福彩公益金、市县财政配套等资金形成补充。企业需读懂“谁出钱、怎么付、付给谁”三张表,取得省级清单准入、API对接等资格,对接政府公共服务采购,将服务转化为“准公共产品”,获得稳定可预测的现金流。 创新驱动:构建“科技+产教融合”的产业生态 科技适老化的核心是“无感融入”,通过人工智能等技术降低使用门槛,同时以“硬件获客、服务盈利”的模式构建商业闭环。美国居家照护平台CareYaya的模式颇具创新,其通过平台对接需要照护的家庭与护理专业学生,将服务价格控制在17-20美元/小时(远低于传统35美元/小时的均价),同时开发AI电话伴侣、痴呆症辅助眼镜等产品,还为照护者提供AI微学习培训,既解决了用工荒问题,又降低了服务成本。 产教融合则为解决“服务贵、用工荒”提供了新路径。企业可与医学、护理院校合作,将专业学生作为高质量、低成本的护理服务供给方,既为学生提供实践机会,又降低企业人力成本,形成“院校培养-企业实践-就业留存”的良性循环,为产业发展注入持续动力。 适老康养产业的本质,是用产品、服务与技术守护老年人的自主、尊严与幸福。在政策、人口、市场的多重驱动下,这一产业正从萌芽走向成熟。未来,唯有坚持以用户为中心,通过精准创新、服务延伸、场景深耕构建“一站式”生态,对接城市更新与公共支付体系,以科技与产教融合破解发展瓶颈,才能穿越行业周期,在满足亿万老年人美好生活需求的同时,实现产业的高质量发展。








扫一扫
关注我们
地址:北京市朝阳区北苑路86号院E区213栋
邮编:100101
联系电话:010-84108866(总机)
业务咨询:400-093-2688(免话费直拨)